欢迎访问泉州市丰泽区教师进修学校官网!
文章详情

凝心聚力助教研 教学研讨促成长——2023年春中学道德与法治教学观摩暨2021年泉州市技术教育教学改革专项课题研讨活动

119
发表时间:2023-03-16 11:06

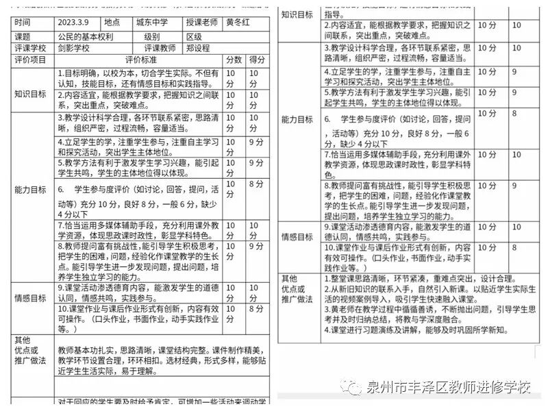
初春三月,春风送暖,春意浓浓。为了更好开展丰泽区中学道德与法治学科教学教研工作,了解各校八年级教学教研情况,交流分享经验,202339日(周四)上午九点,开展了由丰泽区教师进修学校李关雎教研员组织,城东中学黄冬红老师执教公开课,相关教师全员参与的线上教学观摩,线上评课议课及课题研讨活动。

   本次研讨活动共三个环节。首先,各校分别组织八年级道德与法治任课教师线上观摩黄冬红老师执教的《公民的基本权利》公开课。接着,组织老师们进行评课议课,提出客观中肯的意见;最后,由各校参与专项课题“中学政治创新作业模式践行劳动教育实现‘以劳树德’育人目标的实践研究”的成员进行听评课汇总,并形成书面材料,上交课题组。

   首先观摩城东中学黄冬红老师的示范课。黄老师从新旧知识的联系入手,自然引入新课,以贴近学生实际生活的视频案例导入,吸引学生快速融入课堂在教学过程中循循善诱,不断抛出问题,引导学生思考并及时归纳总结,将教与学深度融合。整堂课思路清晰,环节紧凑,重难点突出,设计合理。课堂因生动而精彩,因扎实而优秀,达到良好教学效果。

图片

   紧接着各校相关教师对本课进行客观中肯的讨论评议。泉州九中老师们认为:黄老师本节课的提问富有挑战性,能引导学生积极思考,把学生的困难、问题化作课堂教学的生长点,能引导学生进一步发现问题,提出问题,培养学生独立学习的能力。北师大附中老师们点评到:本课课堂活动渗透德育内容,能激发学生的道德认同,情感共鸣,实践参与;通过恰当运用多媒体辅助手段,充分利用课外教学资源,体现思政课时政性,彰显学科特色。泉州北峰中学老师们认为:黄老师功底较厚,知识渊博。教学中能紧密联系时事,案例、情境、事例挑选得当,贴近学生的日常生活。黄冬红老师本节课得到了各校老师们的充分肯定,但也提出中肯意见,本课教学内容偏多,某些易错易混的考点需要进一步阐析,帮助学生理解掌握,若能给学生更充分的时间思考和讨论效果会更好。

图片

图片

图片

图片

       最后,市专项课题“中学政治创新作业模式践行劳动教育实现“以劳树德”育人目标的实践探究”全体成员以此次教研活动为平台对课题活动进行探讨总结,探索学生课堂参与的互动模式与可行的课后实践作业设置,提出“绘制本课知识点思维导图”,“文字记录或拍照寻找生活中的公民权利”等激发学生动手实践的有效方式。最终将听评课内容和心得所获形成文字材料上交课题组。

图片

       春播秋收,今天的点点春绿,就是明天的簇簇繁花,更是后天的硕果累累。用心钻研教学,研究便有了温度。本次教研活动是一次启发,一次交流分享,达到预期活动效果。期待老师们再接再厉,共同努力,让每一次教研活动都成为我们行稳致远的动力。

                               

图文:李关雎
编辑:伍奕虹
审核:庄松辉


图片